伟德国际victor1946亚洲版-源自英国始于1946
首页
中文
|
English
|
关于我们
伟德国际1946亚洲版概括
关于我们
组织架构
伟德国际1946亚洲版委员会
各院系介绍
电子工程系
机械工程系
生物医学工程系
土木与智慧建设工程系
各专业简介
电子工程系
机械工程系
生物医学工程系
土木与智慧建设工程系
伟德国际1946亚洲版动态
人才培养
EIP-CDIO工程教育改革
EIP-CDIO是什么?
我们的目标
专业培养模式
CDIO创新实践中心
教育访谈
世界工程师论坛
国际CDIO组织
卓越工程师培养计划
团队力量
教师名录
电子工程
机械工程
生物医学工程
土木与智慧建设工程系
诚聘英才
团队情况
学术科研
研究方向
科研机构
员工动态
教学动态
培养方案
课程安排
电子工程
机械工程
生物医学工程
土木与智慧建设工程
课程简介
电子工程系专业课程简介
机械工程系专业课程简介
生物医学工程系专业课程简介
土木与智慧建设工程系专业课程简介
导师制
教学成果
员工工作
员工风采
活动报道
海外交流
品牌活动
党团建设
课外科技
招生工作
办学特色
往年录取情况
奖助学金
就业情况
就业方向
薪酬走势
单位招聘
员工园地
员工动态
员工语录
联系我们
国际交流
新闻动态
国际项目
合作院校
相关政策
交流心得
ISO
工作动态
管理手册
作业指导书
行政管理
教学管理
员工管理
质量记录表
行政管理
教学管理
员工管理
仪器设备说明书
土木工程学科获批博士后科研流
土木工程 博士后科研
了解更多
全国特等奖、擂主!伟德国际1946亚洲版学子
全国挑战杯特等奖、擂
了解更多
伟德国际1946亚洲版多名学者上榜全球前2%顶
全球前2%顶尖科学家
了解更多
伟德国际1946亚洲版滨海智慧城市交叉学科获
获批高水平学科
了解更多
首页
/首页
/人才培养
/EIP-CDIO工程教育改革
/专业培养模式
EIP-CDIO工程教育改革
EIP-CDIO是什么?
我们的目标
专业培养模式
CDIO创新实践中心
教育访谈
世界工程师论坛
国际CDIO组织
卓越工程师培养计划
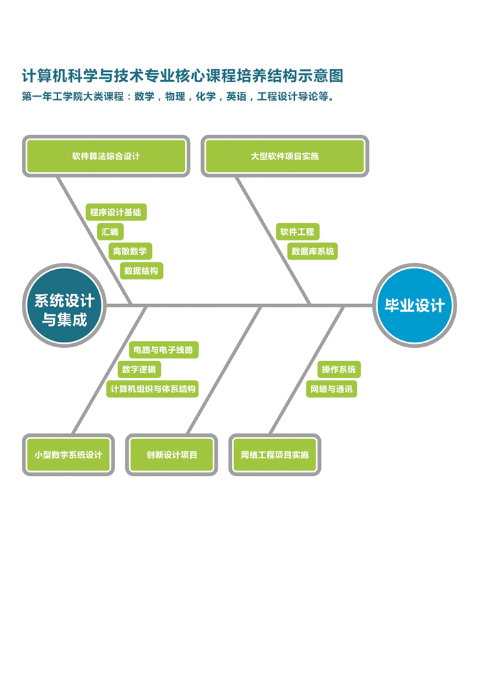
专业培养模式
计算机技术与科学
2018-01-30 15:48:26
计算机技术与科学
土木工程
2018-01-30 15:50:05
土木工程
电子信息工程
2018-01-30 15:49:40
电子信息工程
机械电子工程
2018-01-30 15:49:16
机械电子工程
生物医学工程系
2020-07-22 13:27:54
共5条
首页
上页
1
下页
尾页
共1页